28.09.2017 11:19
542
02. Структура и органы управления образовательной организацией
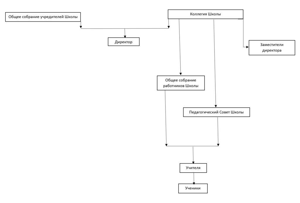
Управление организацией осуществляется в соответствии с законодательством Российской Федерации и настоящим Уставом на основе сочетания принципов единоначалия и коллегиальности.
Высшим органом управления организации является Общее собрание учредителей организации.
Единоличным исполнительным органом является Директор, который осуществляет текущее руководство деятельностью организации.
В организации формируются следующие коллегиальные органы управления:
- общее собрание работников организации;
- педагогический совет организации.
